Międzynarodowy zespół badaczy z Niemiec i Arabii Saudyjskiej opracował nowe ogniwo słoneczne, które może znacząco wpłynąć na rozwój technologii odnawialnych źródeł energii. Naukowcy z Fraunhofer Institute for Solar Energy Systems (Fraunhofer ISE), Fraunhofer Center for Silicon Photovoltaics CSP oraz King Abdullah University of Science and Technology (KAUST) stworzyli tandemowe ogniwo perowskitowo-krzemowe, które osiągnęło sprawność konwersji energii na poziomie 29,8 proc.
Czytaj też: Finowie stworzyli ogniwo słoneczne o rekordowej żywotności. Czy tak zaczyna się rewolucja?
Główną innowacją tej konstrukcji jest zastosowanie samoorganizujących się monowarstw (SAM), które poprawiają jakość wzrostu perowskitu i zwiększają jego właściwości optoelektroniczne. Badania opublikowane w Small Methods sugerują, że to podejście może być kluczowe dla dalszego rozwoju tej technologii.
Jak działa nowe ogniwo?
Zespół badawczy wykorzystał monowarstwy 2PACz, które pełnią rolę warstwy transportującej dziury. Jak wyjaśnił główny autor badania, Oussama Er-Raji, SAM odgrywają istotną rolę w perowskitowych ogniwach słonecznych, ponieważ minimalizują straty energii, poprawiają transport nośników ładunku oraz redukują defekty na styku warstw, zapewniając skuteczną pasywację interfejsu perowskitu.
Czytaj też: Stabilne ogniwa perowskitowe bez krzemu. Wystarczył prosty trik
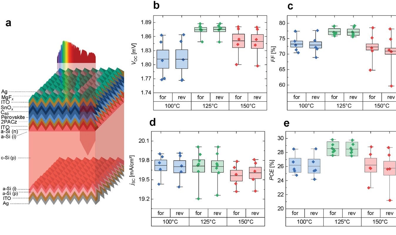
Jednak dotychczas kontrola ich grubości, gęstości upakowania i orientacji stanowiła wyzwanie, co ograniczało potencjał ich zastosowania. Naukowcy postanowili więc zbadać, jak temperatura wyżarzania wpływa na proces samoorganizacji tych warstw.
W wyniku badań odkryto, że zwiększenie temperatury wyżarzania z konwencjonalnych 100oC do 150oC powoduje redukcję grubości SAM z około 5 nm do 1 nm, a jednocześnie zwiększa ich gęstość upakowania. Oznacza to, że kluczowe wyzwania związane z SAM zostały rozwiązane, co pozwoliło na poprawę jakości interfejsu perowskitowego i zwiększenie sprawności urządzenia.

Naukowcy wykorzystali spektroskopię fotoelektronów w zakresie promieniowania X (XPS) w połączeniu z analizą rozpraszania elektronów. Ta technika pozwala na bardzo dokładne badanie ultracienkich warstw i może mieć kluczowe znaczenie dla dalszych postępów w tej dziedzinie.
Dzięki tym analizom potwierdzono, że udoskonalona pasywacja interfejsu 2PACz/perowskit poprawia właściwości optyczne i elektroniczne ogniwa, prowadząc do znacznego wzrostu jegop sprawności.
Nowe tandemowe ogniwo składa się z górnego ogniwa perowskitowego oraz dolnego ogniwa krzemowego opartego na technologii heterozłącza (HJT). W górnym ogniwie zastosowano podłoże z tlenku indowo-cynowego (ITO), a także warstwę 2PACz pełniącą funkcję selektywnej monowarstwy transportującej dziury. Światło absorbowane jest przez warstwę perowskitową, natomiast transport elektronów odbywa się za pośrednictwem warstwy ETL wykonanej z buckminsterfullerenu (C60). Struktura zawiera także buforową warstwę SnOx (tlenku cyny) oraz dodatkową warstwę buforową ITO, co zwiększa stabilność urządzenia. Elementy te uzupełnia metaliczny kontakt ze srebra (Ag) oraz powłoka antyrefleksyjna na bazie fluorku magnezu (MgF2), poprawiająca efektywność konwersji energii.
Podczas testów w standardowych warunkach oświetleniowych, nowe ogniwo osiągnęło sprawność 29,8 proc., co stanowi wzrost o 1,3 punktu procentowego w porównaniu do poprzednich konstrukcji tandemowych. Co więcej, naukowcy podkreślają, że nowa strategia nie tylko zwiększa sprawność, ale także poprawia powtarzalność wyników, co jest kluczowe dla potencjalnej produkcji na skalę przemysłową.
Zdaniem naukowców nowe odkrycie znacząco poszerza naszą wiedzę na temat samoorganizujących się monowarstw i pokazuje, że potencjał ogniw perowskitowych wciąż nie został w pełni wykorzystany. Choć obecnie sprawność na poziomie około 30 proc. jest imponująca, to dalsze badania nad ulepszonymi warstwami transportującymi mogą pozwolić na przekroczenie tej granicy.
Technologia ogniw tandemowych łączących perowskit i krzem jest uznawana za jedno z najbardziej obiecujących rozwiązań w sektorze energii odnawialnej. Ich wdrożenie na szeroką skalę mogłoby przyczynić się do zwiększenia efektywności fotowoltaiki i obniżenia kosztów produkcji energii.

