Jesteśmy uwięzieni w klimatycznej pętli. Na Ziemi rosną temperatury, a my staramy się je zbić przy użyciu klimatyzacji, co z kolei potęguje globalne ocieplenie. Teraz uczeni z Hong Kong University of Science and Technology (HKUST) opracowali elastokaloryczne urządzenie chłodzące, które jest o 48 proc. wydajniejsze od istniejących rozwiązań.
Czytaj też: Energooszczędna klimatyzacja w zasięgu ręki. To zasługa technologii, której nie stosuje się na Ziemi
Zbudowany na zupełnie innej zasadzie chłodzenia niż kompresja pary, całkowicie eliminuje potrzebę stosowania czynników chłodniczych emitujących gazy cieplarniane w jednostkach AC. Szczegóły opisano w czasopiśmie Nature Energy.
Przełomowe urządzenie chłodzące o 48 proc. wydajniejsze od istniejących klimatyzatorów
Nowe urządzenie wykorzystuje efekt elastokaloryczny, czyli zdolność do zmiany swojego stanu skupienia w wyniku sprężystej deformacji mechanicznej (po przyłożeniu lub usunięciu naprężenia). Gdy materiał elastokaloryczny jest mechanicznie rozciągany lub ściskany, dochodzi do zmian w jego strukturze krystalicznej, co powoduje pochłanianie lub wydzielanie ciepła. To oznacza, że manipulacje przy materiale elastokalorycznym mogą spowodować “wygenerowanie ciepła lub zimna”, które następnie można oddać do środowiska.
Czytaj też: Pompa ciepła ze wspomaganiem. W takiej wersji jej wydajność imponująco rośnie
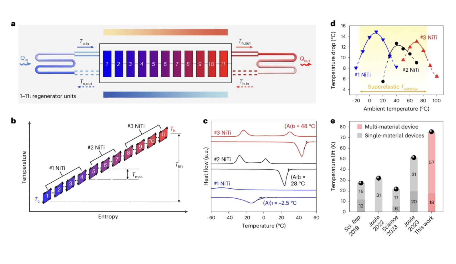
Efekt elektrokaloryczny został odkryty w 1980 r. przez fizyków Rodrigueza i Browna, ale nie przypisano mu wtedy potencjalnych właściwości chłodzenia lub podobnych zastosowań. Teraz zespół badawczy kierowany przez prof. Sun Qingpinga i prof. Yao Shuhuai opracował urządzenie chłodzące elastokaloryczne wykorzystujące stopy niklowo-tytanowe (NiTi) z pamięcią kształtu – materiały, które mogą zmieniać swój kształt, gdy są zimne, i powracać do pierwotnej formy po podgrzaniu.

Wybrali trzy stopy NiTi o różnych temperaturach przejścia fazowego do pracy odpowiednio na zimnym końcu, pośrednim końcu i gorącym końcu. Dopasowując temperatury robocze każdej jednostki do odpowiadających im temperatur przemiany fazowej, okno temperatur superelastycznych całego urządzenia zostało rozszerzone do ponad 100 K (-173oC), a każda jednostka NiTi działała w optymalnym zakresie temperatur, znacznie zwiększając wydajność chłodzenia. Wielomateriałowe kaskadowe urządzenie chłodzące elastokaloryczne osiągnęło wzrost temperatury o 75 K po stronie wody, przewyższając poprzedni światowy rekord 50,6 K.
Naukowcy planują dalej rozwijać wysokowydajne stopy z pamięcią kształtu i urządzenia do chłodzenia elastokalorycznego poniżej zera i zastosowań pomp ciepła w wysokiej temperaturze. Chłodzenie i ogrzewanie przestrzeni odpowiada za 20 proc. całkowitego światowego zużycia energii elektrycznej i do 2050 r. stanie się drugim co do wielkości źródłem światowego zapotrzebowania na energię elektryczną.

